LEGIONELLA - SETRI - page 116

114
HazardAnalysisSummaries andRiskCharacterization
Eachnamed andnumbered step from theprocessflowdiagram (PFD)
must be analyzedby theWaterManagementTeam as follows:
1)WhatisthenameandnumberoftheprocessingstepcorrelatingtothePFD
2)Whatarethepotentialhazardsatthisstepinthebuildingwatersystem?
3) Does the team consider the risk of these hazards as significant
(Yes orNo)?
4) What was the basis for that risk characterization decision by the
HACCPTeam?
5)Whatcontrolsarebeingappliedorcouldbeappliedatthatprocessingstep?
6) Is control at that step critical (Yes orNo)?
TheHACCP teammust continue in thisway todiscusseachprocessing
step in the building water system identified in process flow diagrams for
both thepotable and theutility (non-potable)water systems.
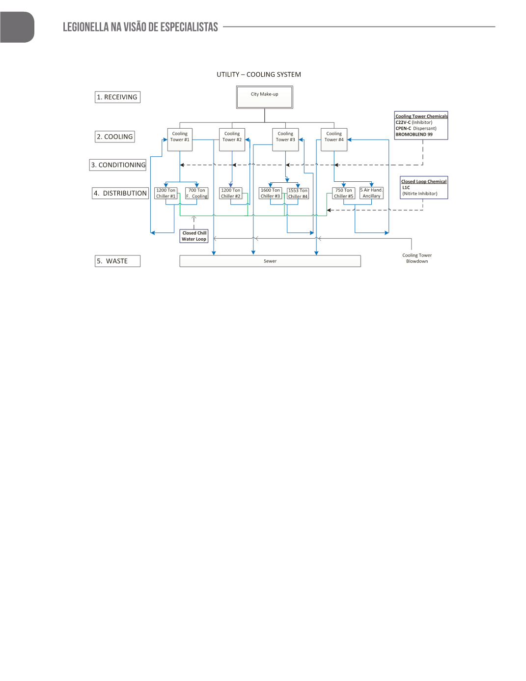
Figure2
–Process FlowDiagramof autilitywater buildingwater system.Note that processing steps arenamed
andnumbered.
1...,106,107,108,109,110,111,112,113,114,115 117,118,119,120,121,122,123,124,125,126,...354
Powered by FlippingBook